목표 및 배경
목표
고객이 겪는 문제는 무엇이고, 이들에게 필요한 가치는 무엇인지 검증한다.
배경
랜딩 페이지 실험, 인터뷰 등에서 수집한 데이터를 종합해 작성한 프로덕트 One page 선언문은 아래와 같았습니다.
프로덕트 One page 선언문이란?
다만, 선언문에 적힌 내용은 모두 가설에 불과하며, 완전히 검증하지 않은 상태에서 서비스를 만들 수는 없었습니다. 그 대신, MVP 서비스를 만들어서 가설을 빠르게 검증하기로 했습니다.
액션
1. 검증 가설
MVP 서비스는 완전한 기능을 제공하지 않기에 솔루션 가설(”어떤 기능이 가치를 가장 효과적으로 전달하는가?”)을 검증하기 어렵습니다.
대신, 고객 가설(”고객은 누구이고 어떤 문제를 겪고 있는가?”)와 가치 가설(”고객은 어떠한 가치를 원하는가?”)를 빠르게 검증하는 데 효과적이기에, 해당 가설을 집중적으로 검증하기로 했습니다.
팀이 정의했던 고객의 문제와 가치는 다음과 같습니다.
•
고객 가설 : 졸업이 다가오고 있는데, 졸업 이후의 삶에 대해 경험한 적이 없어서 불안할 것이다.
•
가치 가설 : 앞서 나간 사람들의 경험을 따라할 수 있는 체크리스트를 제공하고, 따라해보니 즉각적인 결과물 나온다면 불안감을 해소할 것이다.
이 부분을 핵심 KPI와 엮어서 아래처럼 나타냈습니다.
영역 | 가설 | 핵심 KPI |
고객 가설 | 고객은 (1) 건강관리, (2) 재테크, (3) 취업준비, (4) 직무개발 관련 콘텐츠에서 높은 신청율을 보일 것이다. | 클래스별 신청율 |
가치 가설 | 투두리스트와 미션으로 구성된 학습 콘텐츠를 제공하면, 완주율이 20%가 될 것이다. | 평균 완주율 |
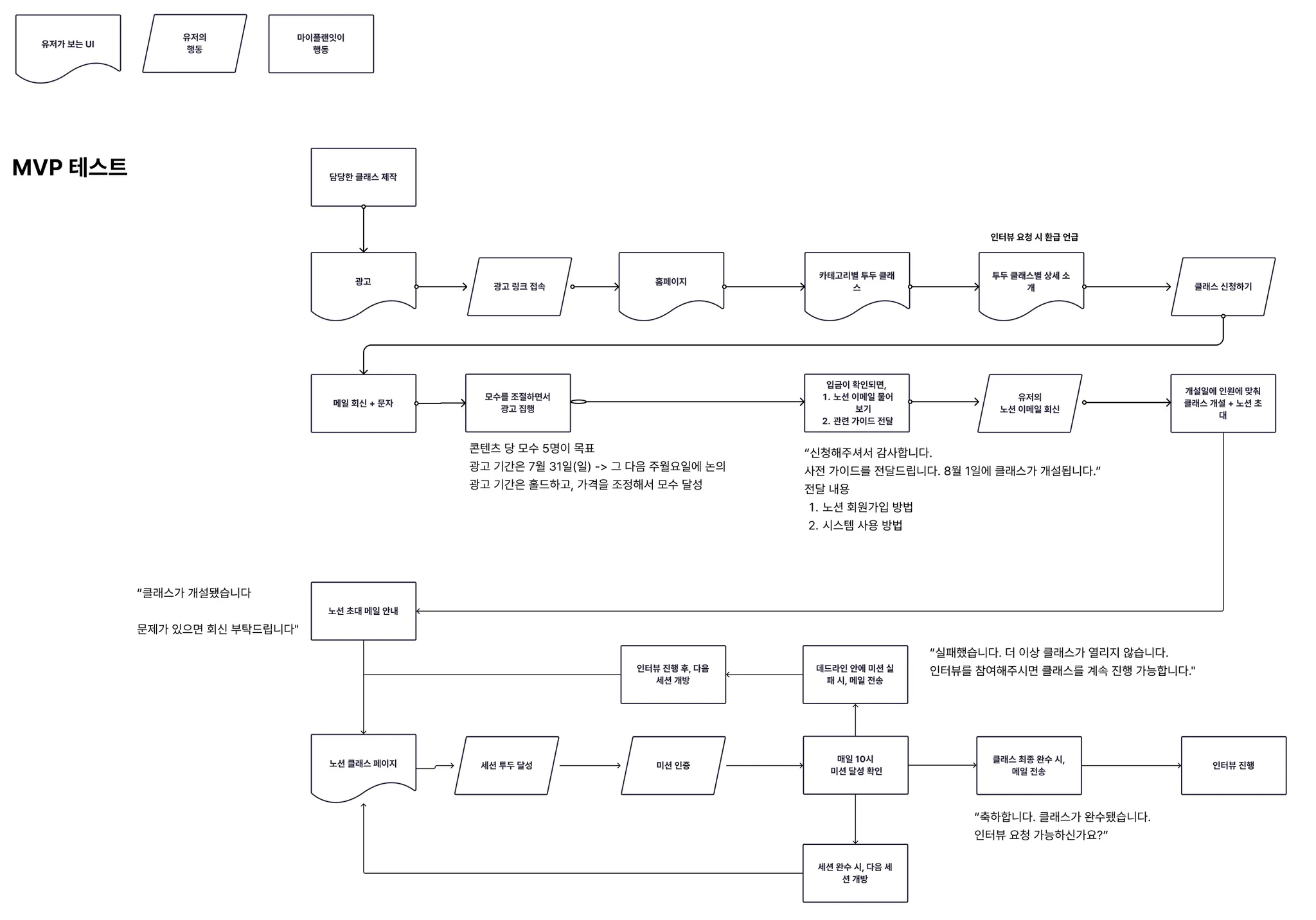
2. MVP 기획 및 제작
MVP 기능 범위를 아래처럼 설정했습니다.
•
"클래스"는 여러 "세션(목차)"으로 구성되고, 각 세션마다 따라 해야 하는 "체크리스트"가 있다.
•
"체크리스트" 안에는 어떻게 따라 하면 되는지 구체적으로 알려주는 "가이드라인"이 있다.
•
각 "세션"마다 "데드라인"이 있으며, “데드라인”이 끝나기 전까지 "미션"을 인증해야 한다.
•
"미션"을 인증해야지, 그 다음 세션이 열린다. “데드라인” 안에 “미션”을 인증하지 않으면, 클래스는 더 이상 학습할 수 없게 된다.
그리고 이 기능 범위에 맞춰서 노션을 활용해 MVP를 제작했습니다.
그리고, 제작한 MVP를 고객에게 어떻게 제공할지에 대한 프로세스를 설계 및 운영했습니다.
1.
MVP를 신청할 수 있는 서비스 소개 사이트를 만들어서 배포
2.
사이트에는 투두몰이 제공하는 학습 콘텐츠를 안내
3.
콘텐츠를 신청한 분에게 투두리스트와 미션을 적은 노션 페이지로 초대
4.
매일 아침에 신청자들이 달성한 투두리스트와 미션을 체크
3. 유입 관리하기
빠른 실험을 위해 노션을 활용해 웹사이트 제작했습니다.
그리고, 해당 사이트를 대학교 커뮤니티, 메타 광고 등을 통해 홍보를 진행했습니다.
홈페이지
콘텐츠 소개 페이지
사이트를 배포할 때, 유입 퍼널을 더 쉽게 개선할 수 있도록 대시보드를 구현했습니다.
아래 2가지 정보를 핵심으로 대시보드를 제작하고, 매일 이를 체크하고 마케팅 액션을 조정했습니다.
•
어떤 채널과 방법으로 가장 많은 유입이 발생하는가?
•
어떤 클래스가 신청 수와 CVR이 높은가?
구현한 대시보드
결과
1. 실험 데이터 확인
취준과 관련된 학습 콘텐츠를 가장 많이 신청했습니다.
클래스의 평균 완주율은 15%로, 목표인 20%보다 낮은 수치를 보였습니다.
대학교 3~4학년 중에는 21%가 클래스를 완주한 반면, 1~2학년은 9% 밖에 완주를 하지 못함
2. 실험 고찰
평균 완주율이 15%로 목표 수치보다 낮지만, MVP 서비스에서 구현할 수 있는 기능의 한계로 나온 완주율이라 판단됩니다.
세션2 실패자의 42%는 세션1을 단축해서 완료했습니다. 하지만, 74%가 세션2를 시작하지도 못했습니다. 이는 앞선 세션을 단축해서 끝낼 만큼 만족스럽게 학습했지만, 다음 세션이 오픈될 때 알림을 받지 못해서 실패 됐다고 분석됩니다.
마찬가지로, 세션3 실패자의 80%는 세션 1을, 60%는 세션2를 단축해서 완료했습니다. 하지만, 92%가 세션 3를 기간 내 끝내지 못해서 실패 처리 됌
3. 실험 결론 및 넥스트 액션
실험 결론
[고객 가설] 졸업이 다가오고 있는데, 졸업 이후의 삶에 대해 경험한 적이 없어서 불안할 것이다.
[수치 변환] 고객은 (1) 건강관리, (2) 재테크, (3) 취업준비, (4) 직무개발 관련 콘텐츠에서 높은 신청율과 높은 완주율을 보일 것이다.
•
완주율 수치를 보면, 졸업을 앞둔 대학생(3~4학년)이 투두몰 서비스에 가장 핏합니다.
•
대학생이 가장 관심 있어 하는 콘텐츠 도메인은 취준입니다.
[가치 가설] 앞서 나간 사람들의 경험을 따라할 수 있는 체크리스트를 제공하고, 따라해보니 즉각적인 결과물 나온다면 불안감을 해소할 것이다.
[수치 변환] 전문가 투두리스트와 미션을 제공하면, 완주율이 20%가 될 것이다.
•
평균 완주율은 15%지만, MVP의 한정된 기능을 고려할 때 더 높일 수 있다 판단됩니다.
•
투두리스트와 미션 기능은 완주율 상승에 효과적으로 작용했습니다.
넥스트 액션
다만, 정량 데이터만으로 고객 가설과 가치 가설을 완벽히 검증하기엔 무리가 있다고 판단됐기에 이후에 바로 참가 지 인터뷰를 진행했습니다.












